高新技术企业认定

专注于高新技术企业认定、专精特新、知识产权咨询服务、人才认定、贷款贴息、国家标准、贯标等政府补贴项目申报!

  • 深圳市政府补贴
  • 专精特新
  • 高新技术企业认定

服务项目

最新通告

  当前位置: 主页 > 东莞通知通告
2023年东莞市省级以上人才计划配套服务对象和特色人才住房补贴、生活补助、引进人才奖励、创业贷款贴息申报公告
  

图片

为落实东莞市省级以上人才和特色人才系列奖补政策,做好2023年申报工作,根据《东莞市省级以上人才计划配套服务实施办法》(东府办〔2021〕54号)、《东莞市特色人才特殊政策实施办法》(东府办〔2021〕53号)以及《东莞市特色人才住房补贴申领暂行细则》《东莞市特色人才生活补助申领暂行细则》《东莞市引进特色人才奖励申领暂行细则》《东莞市特色人才创业贷款贴息申领暂行细则》,现就2023年有关奖补申报事项公告如下:

一、受理时间

2023年9月11日至10月11日

二、申报项目

(一)省级以上人才计划配套服务对象住房补贴、生活补助、引进人才奖励、创业贷款贴息。依据《东莞市省级以上人才计划配套服务实施办法》(东府办〔2021〕54号),经市政府确认获得东莞市配套服务资格的人才(A、B、C 类分别相当于特色人才一、二、三类),参照特色人才细则规定申请补贴。

(二)特色人才住房补贴、生活补助、引进人才奖励、创业贷款贴息。

三、特色人才住房补贴

(一)申报对象

经认定、评定或经市委、市政府“一事一议”确定的东莞市特色人才,含2022年1月1日前获认定、评定或“一事一议”确定,且2022年1月1日后已办理换领特色人才证书的东莞市特色人才,以及省级以上人才计划配套服务对象(A、B、C 类分别相当于特色人才一、二、三类)。

(二)补贴条件及标准

特色人才住房补贴包括租房补贴和购房补贴,对应的住房性质须为商品住房。

1.租房补贴

特色人才申领租房补贴应符合以下条件:

(1)特色人才(包括其配偶、未成年子女)未在东莞市购买过商品住房,未享受人才租住优惠和保障房租住优惠。

(2)获认定、评定为特色人才后,以本人或配偶名义在东莞市租住商品住房。

(3)获认定、评定为特色人才当月(含)后,至申请住房补贴时的期间内在东莞市工作。

图片

租房补贴期限不超过三年。

在《实施办法》实施前,已享受完东莞市原特色人才租房补贴的,不做新旧政策差额补偿;正在享受东莞市原特色人才租房补贴的,在《实施办法》实施前已申请部分不做新旧政策差额补偿,在《实施办法》实施后申请的部分,按照《实施办法》及本细则规定标准执行。东莞市原特色人才租房补贴标准是指《东莞市特色人才特殊政策暂行办法》(东委发〔2013〕8 号)或《东莞市特色人才特殊政策实施办法》(东府〔2018〕32 号)规定的租房补贴标准。

2.购房补贴

特色人才申领购房补贴应符合以下条件:

(1)特色人才(包括其配偶、未成年子女)未在东莞市范围内享受过房改房、解困房、安居房、经济适用住房或参加单位内部集资建房等购房优惠政策,且未在本条规定的时间之外在东莞市购买过商品住房。

(2)在首次获认定、评定为特色人才之日(含当日)起及之前的183日内,以本人(或其配偶、未成年子女)名义在东莞市首次购买首套商品住房,购房时间以购房合同备案时间为准。

(3)获认定、评定为特色人才当月(含)后,须在东莞市连续工作满12个月,在申请购房补贴时仍在东莞市工作。工作情况以在东莞市单位缴纳养老保险和个人工薪所得税情况为准。

采用柔性引进的特色人才,获认定、评定为特色人才当月(含)至申请购房补贴当月(含)的期间须满12个月,且期间应符合相应在莞工作时间要求(特级人才每年达到6个月以上,其他类别人才每年达到9个月以上)。

图片

在《实施办法》实施前,已享受完东莞市原特色人才购房补贴的,不做新旧政策差额补偿;正在享受东莞市原特色人才购房补贴的,继续按申请时的原特色人才购房补贴标准执行,不做新旧政策差额补偿。原特色人才购房补贴标准是指《东莞市特色人才特殊政策暂行办法》(东委发〔2013〕8 号)或《东莞市特色人才特殊政策实施办法》(东府〔2018〕32 号)规定的购房补贴标准。

购房补贴申请通过的,按5年等额发放,除第1年的购房补贴发放无需特色人才再次提出发放申请外,接下来连续4年,每年均需另行提出一次购房补贴发放申请。因申请人或所在单位原因中途未提出申请的,相应年度购房补贴不予补办。

(三)办理程序

特色人才申请住房补贴按照以下程序进行:

(1)公告发布。市人力资源和社会保障局制定特色人才住房补贴年度申请公告,通过其门户网站对外发布。

(2)个人申请。特色人才下载并填写公告中的表格,连同佐证材料,经所在工作单位审核并加具意见后,按要求向属地各镇街(园区)人力资源和社会保障部门提出申请。

(3)初审。各镇街(园区)人力资源和社会保障部门受理申请,在受理截止之日起7个工作日内完成初审,并将审核结果汇总报送至市人力资源和社会保障局。

(4)复核。由市人力资源和社会保障局会同市住房和城乡建设局、市不动产登记中心及相关职能部门对申请人的租房、购房和申请填报情况进行复核。

(5)安全信用审查。市人力资源和社会保障局就通过复核的申请名单征求市委组织部(市委人才工作领导小组办公室)、市发展和改革局、市科学技术局、市工业和信息化局、市公安局、市财政局、市市场监督管理局、市中级人民法院、市人民检察院、国家税务局东莞市税务局等部门意见。

(6)形成补贴名单。市人力资源和社会保障局汇总各部门意见,形成补贴名单。

(7)补贴资金拨付。市人力资源和社会保障局会同市财政局向各镇街(园区)将补贴名单和市级资金下达至各镇街(园区),各镇街(园区)人力资源和社会保障部门会同各镇街(园区)财政分局将市级和本级资金拨付至申请人账户。

申请不通过的,由市人力资源和社会保障局告知申请人并说明理由。

(四)所需材料

按补贴类型,申请人需提交如下申请材料:

图片

图片

四、特色人才生活补助

(一)申报对象

经认定、评定或经市委、市政府“一事一议”确定的东莞市特色人才,含2022年1月1日前获认定、评定或“一事一议”确定,且2022年1月1日后已办理换领特色人才证书的东莞市特色人才,以及省级以上人才计划配套服务对象(A、B、C 类分别相当于特色人才一、二、三类)。

(二)补贴条件及标准

获认定、评定为特色人才后,连续在东莞市工作满12个月,至申请生活补助时仍在东莞市工作。工作情况以在东莞市单位缴纳养老保险和个人工薪所得税情况为准。

采用柔性引进的特色人才,获认定、评定为特色人才当月(含)至申请生活补助当月(含)的期间须满12个月,且期间应符合相应在莞工作时间要求(特级人才每年达到6个月以上,其他类别人才每年达到9个月以上)。

特色人才生活补助按以下标准分5年逐年递增发放。申请人需连续5年每年递交申请一次。因申请人或其所在单位原因中途未提出申请的,相应年度的生活补助不予补办。

图片

特色人才已享受我市相同类型生活补助政策的,在发放生活补助时,按“就高从优不重复”原则执行。

特色人才在领取生活补助期间获认定、评定为更高类别特色人才的,按最高类别调整生活补助标准,对已发放的生活补助,不再补发差额部分。

(三)办理程序

(1)公告发布。市人力资源和社会保障局制定特色人才生活补助年度申请公告,通过其门户网站进行发布。

(2)个人申请。特色人才下载并填写表格,连同申请材料,经所在单位审核并加具意见后,按要求向属地园区、镇(街道)人力资源和社会保障部门提交申请。

(3)初审。各镇街(园区)人力资源和社会保障部门受理申请,在受理截止之日起7个工作日内完成初审,将通过初审的申请人名单汇总,连同申请材料报送至市人力资源和社会保障局。

(4)复核。市人力资源和社会保障局对通过初审的申请人名单及申请材料进行复核。

(5)安全信用审查。市人力资源和社会保障局就通过复核的申请人名单征求市委组织部(市委人才工作领导小组办公室)、市发展和改革局、市科学技术局、市工业和信息化局、市公安局、市财政局、市市场监督管理局、市中级人民法院、市人民检察院、国家税务局东莞市税务局等有关部门意见。

(6)形成补助名单。市人力资源和社会保障局汇总安全信用审查各部门意见,并结合各部门意见形成补助名单。

(7)资金拨付。市人力资源和社会保障局会同市财政局,将补助名单和市级资金下达至各镇街(园区),由各镇街(园区)人力资源和社会保障部门,会同各镇街(园区)财政分局将市级和本级资金拨付至申请人账户。

申请不通过的,由市人力资源和社会保障局告知申请人并说明理由。

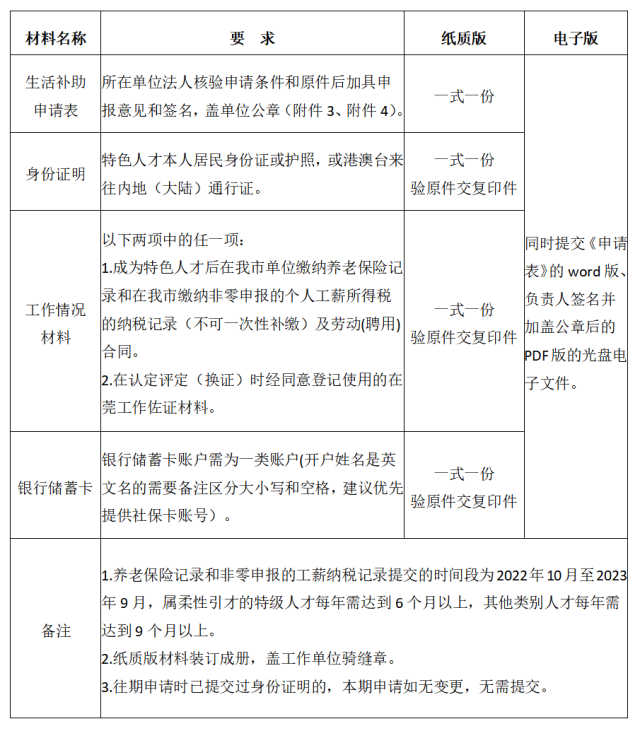
(四)所需材料

特色人才申请生活补助需提交的材料如下:

图片

五、引进特色人才奖励

(一)奖励对象

引才奖励申请对象是为东莞市新引进各类别特色人才,及省级以上人才计划配套服务对象,并在东莞市登记注册的企业、非全额财政核拨的事业单位和各类依法在东莞市登记注册的组织,包括新引进人才首个东莞市用人单位,以及在新引进人才中起推动促进作用且具备人力资源服务合法资质的第三方单位(以下统一简称“引才单位”)。新引进同一人才的,引才奖励只能由一个引才单位提出一次奖励申领。

(二)申报条件

引才单位申领引才奖励须符合以下条件:

(1)人才须在2016年1月1日(含)以后新引进东莞市,与首个东莞市用人单位签订1年(含)以上正式劳动(聘用)合同,至申请时仍连续在首个东莞市用人单位工作。

(2)在人才获特色人才认定评定当月(含)至申请当月(含)期间,人才须在首个东莞市用人单位工作满6个月。

(3)引进人才的工作情况以劳动(聘用)合同、在东莞市单位缴纳养老保险及个人工薪所得税为准。

(三)奖励标准

(1)对2021年1月1日(含)以后新引进的特色人才,每引进1名,按以下标准一次性给予引才单位奖励:

图片

(2)对2016年1月1日(含)至2020年12月31日(含)新引进的特色人才,每引进1名,按以下标准一次性给予引才单位奖励:

图片

引才奖励每年集中受理申请一次,每个引才单位每年累计最高可获100万元引才奖励资金。

引才奖励以特色人才首次获认定评定的人才类别对应标准一次性核发,不随特色人才后续类别提升而提升,不重复奖励,不补差额。

(四)办理程序

(1)公告发布。市人力资源和社会保障局制定特色人才引才奖励年度申请公告,通过其门户网站进行发布。

(2)单位申请。申请单位下载并填写表格,连同申请材料按要求向属地园区、镇(街道)人力资源和社会保障部门提交申请。

(3)初审。各镇街(园区)人力资源和社会保障部门受理申请,在受理截止之日起7个工作日内完成初审,将通过初审的申请单位名单汇总,连同申请材料报送至市人力资源和社会保障局。

(4)复核。市人力资源和社会保障局对通过初审的申请单位名单及申请材料进行复核。

(5)安全信用审查。市人力资源和社会保障局就通过复核的申请单位名单征求市委组织部(市委人才工作领导小组办公室)、市发展和改革局、市科学技术局、市工业和信息化局、市公安局、市财政局、市市场监督管理局、市中级人民法院、市人民检察院、国家税务局东莞市税务局等有关部门意见。

(6)形成补助名单。市人力资源和社会保障局汇总安全信用审查各部门意见,并结合各部门意见形成补助名单。

(7)资金拨付。市人力资源和社会保障局会同市财政局,将补助名单和市级资金下达至各镇街(园区),由各镇街(园区)人力资源和社会保障部门,会同各镇街(园区)财政分局将市级和本级资金拨付至申请单位账户。

申请不通过的,由市人力资源和社会保障局告知申请单位并说明理由。

(五)所需材料

申请引才奖励需提交如下资料:

图片

六、特色人才创业贷款贴息

(一)申报对象

贷款贴息对象为特色人才本人,或其创办的符合规定的企业,以及省级以上人才计划配套服务对象(A、B、C 类分别相当于特色人才一、二、三类)。贷款贴息对象为人才本人的,其本人以银行贷款方式取得的贷款资金必须全部直接用于创办符合规定的企业的注册资本金,否则,不纳入规定的贷款贴息范围。

(二)申报条件

申请贷款贴息应当同时满足以下条件:

(1)企业由特色人才以自然人身份作为第一大股东开设,直接持股30%(含)以上,企业实缴资本数额达到200万元(含)以上,且特色人才以自然人身份实缴资本数额达到60万元(含)以上。

(2)特色人才创办的企业须为在东莞市依法进行商事登记的有限责任公司或股份有限公司,具有独立法人资格,且法定代表人为特色人才本人。

(3)特色人才本人或其创办的企业已获得银行贷款。申请贴息对应的银行贷款获得时间(贷款获得时间以首笔贷款资金到账时间为准),须在特色人才首次获认定、评定为特色人才之日(含当日)以后,且在2021年12月1日(含当日)以后。

(4)在申请贷款贴息时,特色人才所创办的企业仍处于正常运营状态。

(三)资助标准

按特色人才实际支付利息最高不超过70%的比例给予贴息,贴息时间最长不超过24个月,特色人才每人每年最高贴息200万元。

特色人才创办两家以上符合条件规定的不同企业,可以不同企业分别提出贷款贴息申请,但累计贴息时间、贴息金额不超过以上规定。已获东莞市其他政府财政资金贷款贴息的项目,若同时符合本细则规定的贷款贴息条件的,申领时应扣除已获取相应贷款贴息的数额。

(四)办理程序

创业贷款贴息的申请采用限期集中受理方式进行,具体按照以下程序进行:

(1)公告发布。市人力资源和社会保障局制定年度申请公告,通过其门户网站对外发布。

(2)申请。特色人才及其所创办的企业作为共同申请人填写表格,连同申请材料,按要求提交申请。

(3)初审。各镇街(园区)人力资源和社会保障部门受理申请,在受理截止之日起7个工作日内完成初审,并将审核结果汇总连同申请材料一并报送至市人力资源和社会保障局。

(4)复核。市人力资源和社会保障局将初审通过的申请材料报市金融工作局及其他相关部门。由市金融工作局协调贷款银行对申请贴息的贷款是否真实进行审核,由其他相关部门对申请贴息的贷款项目核查是否存在已获或正在办理其他政府财政资金贷款贴息、资助、补贴、补助的情况。市人力资源和社会保障局综合市金融工作局及其他相关部门意见并结合申请材料进行复核。

(5)安全信用审查。通过复核的,由市人力资源和社会保障局形成征求意见名单,征求市委组织部(市委人才工作领导小组办公室)、市发展和改革局、市科学技术局、市工业和信息化局、市公安局、市财政局、市市场监督管理局、市中级人民法院、市人民检察院、国家税务总局东莞市税务局等部门意见。

(6)形成贴息名单。市人力资源和社会保障局汇总安全信用审查部门意见,并根据各部门意见形成贴息名单。

(7)贴息资金拨付。市人力资源和社会保障局会同市财政局,将贴息名单和市级资金下达至各镇街(园区),由各镇街(园区)人力资源和社会保障部门,会同各镇街(园区)财政分局将市级和本级资金拨付至贴息对应贷款的借款人账户。

申请不通过的,由市人力资源和社会保障局告知特色人才及其作为共同申请人的创办企业并说明理由。

(五)所需材料

申请特色人才创业贷款贴息需提交如下资料:

图片

七、其他事项

(一)依据《东莞市省级以上人才计划配套服务实施办法》(东府办〔2021〕54号)确认的第一批配套服务对象在2019年10月1日(含当日)后所购的商品住房,在符合购房补贴其余条件的前提下,可纳入购房补贴范围。

(二)以获省级以上人才计划配套服

以获省级以上人才计划配套服务资格条件申请购房补贴、生活补助、引才奖励的申请,其对应的人才已在2022年1月1日前获认定评定为东莞市特色人才,其在莞连续工作的时间要求,由其初次获认定评定为东莞市特色人才的时间起计算。

(三)界定人才是否在“不在东莞工作”时,对2022年成功换领东莞市特色人才证书的人才,从成功换领东莞市特色人才证书当月起累计时间;对以获省级以上人才计划配套服务资格条件申请上述优惠政策的人才,从其获确认为省级以上人才计划配套服务对象的当月起累计时间。


高新技术企业培育资助|高新技术企业认定条件 |工业设计创新攻关| 企业技术改造|小微企业技术创新项目| 深圳市专精特新|留学人员创业补贴 | 芯片代理
扫描微信,掌握更多资讯